创新激励、中长期激励,成为当下国有企业改革的时髦,为什么要进行创新激励,怎么选择适合自己的工具,如何开展激励改革,本文带你玩转国有企业创新激励工具。

一、大背景:创新激励是国企改革进入体制市场化阶段的重要内容
国有企业改革可划分为三个阶段:经营市场化,这是上世纪改革开发以来首先做的事情,让国有企业从计划经济走向市场经济,面向市场开展业务。管理市场化,由于生产经营各要素的市场化,需要国有企业建立与之相匹配的市场化管理机制,国有企业需要按照现代企业制度规范运行。体制市场化,这是自2015年以来,国企改革进一步深化阶段,是结构层面的市场化,从体制上打破制约国有企业发展的条条框框,十项改革试点希望让国有企业做大做强做优做精。

在国有企业深化改革的一系列政策推动下,国有企业实际上面临着一个十分突出的发展瓶颈,那就是人才动力不足的问题。国有企业的人才基础、人员素质、管理资源优于民营企业,但由于工资总额的控制,国有企业考虑员工均衡的固有思想,使得国有企业的员工激励始终没有突破性改观,三项制度改革自提出到现在也有近20年时间,能升能降、能进能出、能上能下依然没有找到有效的手段。于是,本轮国企改革,创新激励呼之而出,更加丰富激励方式选择、工资单列管理,为国有企业激励机制突破提供了可能。因此,国有企业创新激励,本质上是为了解决国有企业对人才发展动力的诉求,解决国有企业改革的人力资本支撑问题。

二、常见激励工具
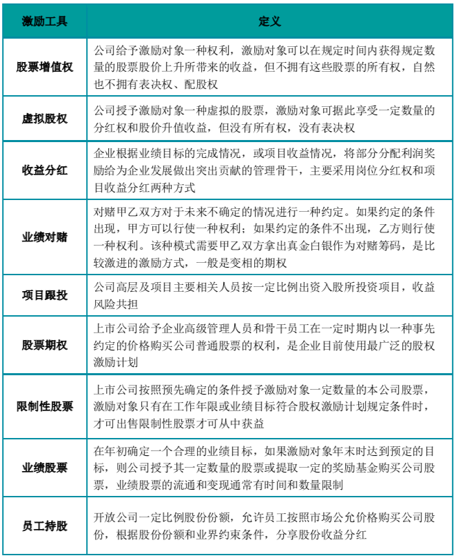
国有企业创新激励(中长期激励)有多种工具,笔者基于服务实践,总结为以下9大工具,包括股票增值权、虚拟股权、收益分红、业绩对赌、项目跟投、股票期权、限制性股票、业绩股票、员工持股(混改),其中股票期权、限制性股票、业绩股票主要是针对上市国有企业创新激励。项目跟投、员工持股涉及到股权变动,虚拟股权、收益分红、业绩对赌主要是基于业绩承诺的收益激励。各种工具的内涵如下表:

不同的激励工具特点不同、应用场景不同,笔者分别从是否设计实股、股份稀释、激励收益权限、员工风险、员工是否出资、公司是否出资、是否需要评估定价进行对比,具体如下表所示:

基于以上对各个工具的解读和对比,大家可以结合自身企业业务特点、激励对象的选择、激励政策空间、激励目的等进行综合分析,确定合适的激励工具,每一种工具都有特定的适用场景,只有选择得当、设计得当,才是最佳工具,切记赶时髦、照搬照抄。
三、创新激励实施路线图
如何进行工具选择,如何开展创新激励的方案设计和实施工作呢?大家可以通过下图建立起基本的工作逻辑和方法步骤。首先,需要进行激励环境分析,包括对中央、地方、上级各项激励政策进行分析,确定本企业可用的政策;包括对本企业业务模式及管理特点进行分析,确定激励的重点、目的和导向;包括对各激励工具进行综合对比。其次,基于以上激励环境的分析评估,确定一种或多种激励组合工具,进行针对性的设计,包括激励对象的确定、激励份额的确定、激励模式的确定、激励价格的确定、约束及解锁条件的确定、收益和退出机制的确定等。第三,机制设计的同时,还必须充分做好测算工作,通过模拟测算,预测各激励对象的不同的份额、不同的约束指标条件下的收益情况,从而验证和确定激励方案中的相关系数,这一步对激励方案的科学性至关重要,是对激励方案落地的预评估和测试。第四,为确保激励机制的有效实施,通常还需要企业建立职业经理人、契约化管理、常规薪酬和绩效管理等基础机制。

四、结语
创新激励是针对中长周期的有效激励方式,对于国有企业核心人员的积极性调动,对于业绩提升的确有十分明显的作用。但国家政策并不鼓励创新激励面向全员,搞成大锅饭。所以,企业在实施创新激励方案时,一定要注意做好长、中、短期激励工具的组合使用,并且建立起相关的联动机制。如下图,不同的激励周期下,采取的激励策略、导向和方法不同,不能以一种方法试图解决所有问题。

作者:伟德国际betvlctor1946管理咨询 叶涛
扫描二维码关注伟德国际betvlctor1946微信公众号,查看更多资讯

微信公众号:伟德国际betvlctor1946管理咨询