按照科学的制度建设方法,基于企业规模、业务特点、制度建设主题,选择适宜的制度形式,建立分层分类的制度框架体系,通过制度评估模型对制度进行评估、优化及再造,提供针对重点行业、重大制度的制度案例与数据库支持,协助企业完成制度建设,实现全生命周期的制度管理。
一、为什么需要制度建设咨询?
在依法治国、依法治企的背景下,企业是否建立了完备的制度体系、摆脱了依靠个人决策的系统性风险,是企业长治久安的基础和前提。同时,制度建设的过程,也是企业明晰权责体系的过程,明晰做事方法与程序的过程,固化企业优秀做法与经验的过程,以及预前控制经营风险的过程。
从某种意义上说,建立健全了制度体系的企业,也许仍然有不可预知的风险和未执行到位的风险,而缺乏制度体系的企业,就像一叶小舟在风雨茫茫的大海中颠簸,随时面临被惊涛骇浪吞噬的风险。
二、当前企业在制度管理方面可能面临的问题
1、制度缺乏清晰的战略引领;
2、制度体系不完善,不系统,不规范;
3、制度制订缺乏严谨系统的管理程序,可操作性不强;
4、制度缺乏时效性,不能适应形势的变化;
5、制度得不到良好的执行,对于制度执行的监督不力。
三、伟德国际betvlctor1946制度体系系统化建设方案
1、明确制度建设的基础要求,包括:战略规划、管控模式、上级单位三重一大要求、内控体系及证监会要求、对于下属企业的监管重点,等等,形成《制度建设工作方案》;
2、横向梳理各部门职责边界,纵向梳理各层次管理权限,构建具体、明确、清晰的责权体系;
3、根据企业业务开展实际,选择制度的形式及组合,规范制度命名及格式;
4、借鉴行业实践,基于组织与业务价值链分析,搭建分层分类的企业制度体系框架;
5、在《制度管理大数据系统》的支持之下,采用“制度优化九步法”完成制度的资料搜集、优化与评审工作;
6、对形成的制度体系进行宣贯和推广,建立制度全生命周期管理流程,实现制度的自我优化与创新。
方法一:职责与权限体系梳理

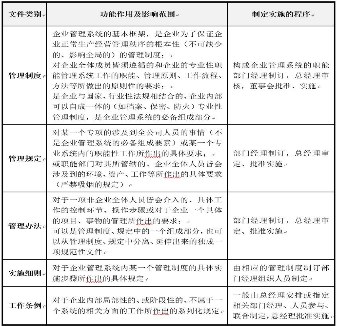
方法二:制度类别及使用范围表

方法三:分层分类的制度体系框架示例

方法四:制度优化九步法

方法五:伟德国际betvlctor1946制度管理大数据系统(数以万计的制度案例支持)

方法六:制度全生命周期管理示意图

四、伟德国际betvlctor1946为客户提供的价值
1、建立支撑战略、符合企业运营管理特点的制度框架,确保制度建设“横向到边,纵向到底”,无盲区。
2、通过科学的优化程序,不仅从形式上、更是从制度的内容方面实现全面优化,解决管理交叉或悬空问题。
3、提供同类型企业制度文件大数据,供企业研究、借鉴,提升自身的制度规范化水平。
4、提供三标一体、制度流程一体化、制度内控一体化等融合式制度建设方案,确保一个制度体系可适应多个标准及规范体系的要求。
微信公众号:伟德国际betvlctor1946管理咨询