在线测评是当前使用最为广泛的一种测评方式,因其简单、科学、方便、快捷的优势备受青睐。本文将对当前市面上流行的在线测评进行详细介绍,并对其局限与不足进行展开论述。

一 常用的在线测评
在线测评指通过电脑、平板或手机端完成答题,由测评系统自动评阅及生成报告的测验形式。考虑到在线测评在题目作答、评阅以及分数统计方面标准化的要求,在线测评通常都由客观题组成。在线测评主要包括能力测评、人格测评、动机测评三大类,此外还有管理风格测评、行为模式测评、团队角色测评等等。

图1 在线测评的类型
二 能力测评
能力指完成某项活动需要具备的心理条件,包括流体能力和晶体能力。流体能力指在信息加工和问题解决过程中所表现的能力,它较少依赖于文化和知识,决定于个人的禀赋,例如思维速度、空间记忆等。晶体能力指通过掌握知识、社会文化经验而获得的能力,如理解能力、沟通能力、团队合作等。
简单来说,流体能力与人的先天素质有很大的关系,晶体能力与人的后天学习有很大的关系。流体能力主要通过图形推理题、空间想象题、逻辑推理题等题目进行考察,而晶体智力主要通过情景题、自陈题、投射题、行为题等题型进行考察。
表1 不同类型的题目

在现实的企业场景中,有的个体表现为具备的心理条件有完成某项活动的可能性,这被称为潜力。在企业的人才选拔及培养过程中,通常会通过潜力测验来选拔高潜人才,有的潜力测验通过考察被测评人在相似的工作场景中的表现,以此判断被测评人的潜力,有的潜力测验通过考察被测评的学习敏锐度、成就动机等来进行潜力考察。
三 人格测评
人格指个体在对人、对事、对己等方面的社会适应中行为上的内部倾向性和心理特征,表现为能力、气质、性格等。“江山易改,秉性难移”,“秉性”指的就是人格。
当前信效度比较高的人格测评主要有大五人格测验和MBTI测验。研究者通过词汇学的方法,发现有五种特质可以涵盖人格描述的所有方面,这五种特质为开放性(openness)、责任心(conscientiousness)、外倾性(extroversion)、宜人性(agreeableness)、情绪性(neuroticism),简称大五人格(OCEAN),也被称之为人格的海洋,大五人格测验有简版量表和完整版量表,常用的是完整版的NEO-PI-R量表。

图2 大五人格测验
MBTI测验(迈尔斯-布里格斯类型指标)是美国心理学家伊莎贝尔·布里格斯·迈尔斯和凯瑟琳·库克·布里格斯制定。MBTI测验从精力来源、认知方式、信息判断方式、偏好风格四个维度对人格进行测量和评定。精力来源分为外向和和内向,认知方式分为感觉和直觉,判断方式分为思维和情感,偏好风格分为判断和知觉,通过这四个维度的组合,从而形成人的人格类型。
表2 MBTI的四个维度

四 动机测评
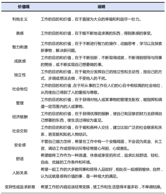
动机是激发和维持个体的行动,并将行动导向某一目标的心理倾向或内部驱力。通常动机指人的兴趣、意志、价值观等。在人才测评中,常见的动机测验有职业价值观测验(WVI)。职业价值观测验量表将职业价值分为三个维度:一是内在价值观,即与职业本身性质有关的因素;二是外在价值观,即与职业性质有关的外部因素;三是外在报酬,共计13个因素:利他主义,美感,智力刺激,成就感,独立性,社会地位,管理,经济报酬,社会交际,安全感,舒适,人际关系,变异性或追求新意。
表3 WVI测评

五 其他类型的在线测评
在企业的管理实践中,根据企业的管理需求,还有多种不同类型的测评,应用比较广泛的有DISC测评、PDP测评等。
DISC测评主要用于考察个体的行为风格,通过个体对自身行为风格的了解来改进和提升个体的行为方式、人际关系、工作绩效、团队合作、领导风格等。DISC测验将人的行为风格分为D(Dominance)、I(Influence)、S(Steadiness)、C(Compliance)四种类型,每种类型代表不同的的行为方式和处理问题的策略、方法。测验由40道题目组成,每道题包含四个选项,要求被试从中选择一个最适合自己的描述。
PDP (Professional Dyna-Metric Programs)是另外一种常见的测评方式,通过考察个人的行为特质、活力、动能、压力、精力及能量变动情况对人进行评定。PDP根据人的天生特质,将人群分为支配型、外向型、耐心型、精确型、整合型五种类型,为了将这五种类型的个性特质形象化,根据其各自的特点,这五类人群又分别被称为“老虎”、“孔雀”、“考拉”、“猫头鹰”、“变色龙”。PDP是一个进行人才管理的专业系统,能够帮助个体认识与管理自己,帮助组织做到“人尽其才”。

图3 DISC测评与PDP测评
六 总结
在线测评在应用方面优势突出,同时局限也比较明显。优势体现在三个方面:首先,施测方便,成本低,效率高,被测评者答题自由度高,相对不受时间或空间的限制,可运用于大批量测评。其次,在线测评在测量人格、动机等素质项方面,有成熟的理论体系支撑, 能够通过大量题目进行考察,这是其他测评手段难以具备的优势。最后,在线测评信效度比较稳定,标准化程度高,这有利于测评结果的横向和纵向比较。
但是同时,在线测评也存在明显局限,局限也主要体现为三个方面:第一,在线测评需要有成熟的测评系统,测评系统的开发和维护需要相应的成本。第二,对于自主研发的测评试卷,研发需要较高的成本投入,如果选择市面上比较成熟的测评问卷,那么问卷的保密性受到影响,从而导致答题结果的可信度降低,进而影响测评的信效度。第三,对于部分指标,通过在线测评进行考察的信效度比较低,比如沟通影响、人际洞察、团队合作等等。对于部分指标,通过在线测评进行考察时,由于无法互动,导致难以对其深层次的动因进行深入剖析。
考虑到在线测评的优劣势,在线测评在实践过程中一方面主要运用于大批量招聘中的劣汰过程,通过在线测评淘汰能力素质比较弱或者个性匹配程度比较低的面试者,以此提高面试效率;另一方面主要作为评价中心的一种测评手段,运用于人才盘点过程中,辅助测评师对人才进行评价。相信随着技术本身的发展,在线测评技术会有更大的提升,其运用范围也会更加广泛。
伟德国际betvlctor1946管理咨询公司基于经典的冰山理论,自主研发了适用于企业管理人员和技术骨干的在线测评产品HAN82,其具备科学的理论基础、丰富的产品体系和多方面的应用场景,能够对组织内部的人才实施全方位的考察,从而为人才的管理和使用提供指南。
作者:伟德国际betvlctor1946管理咨询 张少杰
扫描二维码关注伟德国际betvlctor1946微信公众号,查看更多资讯

微信公众号:伟德国际betvlctor1946管理咨询